新闻速递

当前位置:首页  新闻速递 返回上一页

校媒转载| 三亚学院研究生培养,太顶了!国家社科基金、国家案例库、国家奖学金、顶级刊物,全拿下!

来源:管理学院 浏览量:10 发布时间:2026-04-03

2025年,三亚学院研究生工作围绕“立德树人、服务需求、提高质量、追求卓越”这条温暖而坚定的主线,一步一个脚印,走得很稳、很用心。

这一年,我们沉下心来抓内涵、强根基,在学位点评估、科研创新、教学成果、学科竞赛、人才培养等方方面面,都开了花、结了果。每一份成绩背后,都是师生们日复一日地坚持与热爱。
这份高质量发展的“成绩单”,是每一位三亚学院人用心写下的故事。我们不只追求卓越,更想让每一个你,在这里成为更好的自己。


学位点专项合格评估全部通过


学校迎来学位授权点首次专项合格评估,社会工作、电子信息和旅游管理3个专业学位类别硕士学位授予点全部顺利通过专项合格评估,获得“继续授权”资格。

图片

三个学位点首战告捷、全部通过,充分彰显我校研究生培养质量与学位点建设水平获得相关教指委权威专家高度认可,为研究生教育持续高质量发展奠定了坚实基础。


科研实力持续攀升


2025年,学校研究生导师团队共获批省部级以上项目22项,其中,国家社科基金项目5项,省部级及其他纵向课题17项;在《GEOMORPHOLOGY》《科学管理研究》等SCI、SSCI、CSSCI等来源期刊发表高水平论文118篇,取得专利30项,获省部级及以上各类科研奖励15项。以高水平科研成果为牵引,导师团队在服务国家战略和海南自贸港建设中勇担使命,为研究生培养提供了坚实的科研支撑。

图片
图片
图片

图片
图片
图片

图片
图片
图片


教育教学成果捷报频传


2025年,学校持续加强教育教学模式改革创新,斩获6项国家和省级以上奖项。教育教学成果竞相涌现,“教、学、研、用”深度融合,为高层次应用型专硕拔尖人才培养蓄势赋能。

图片

图片
图片

图片
图片

图片
图片


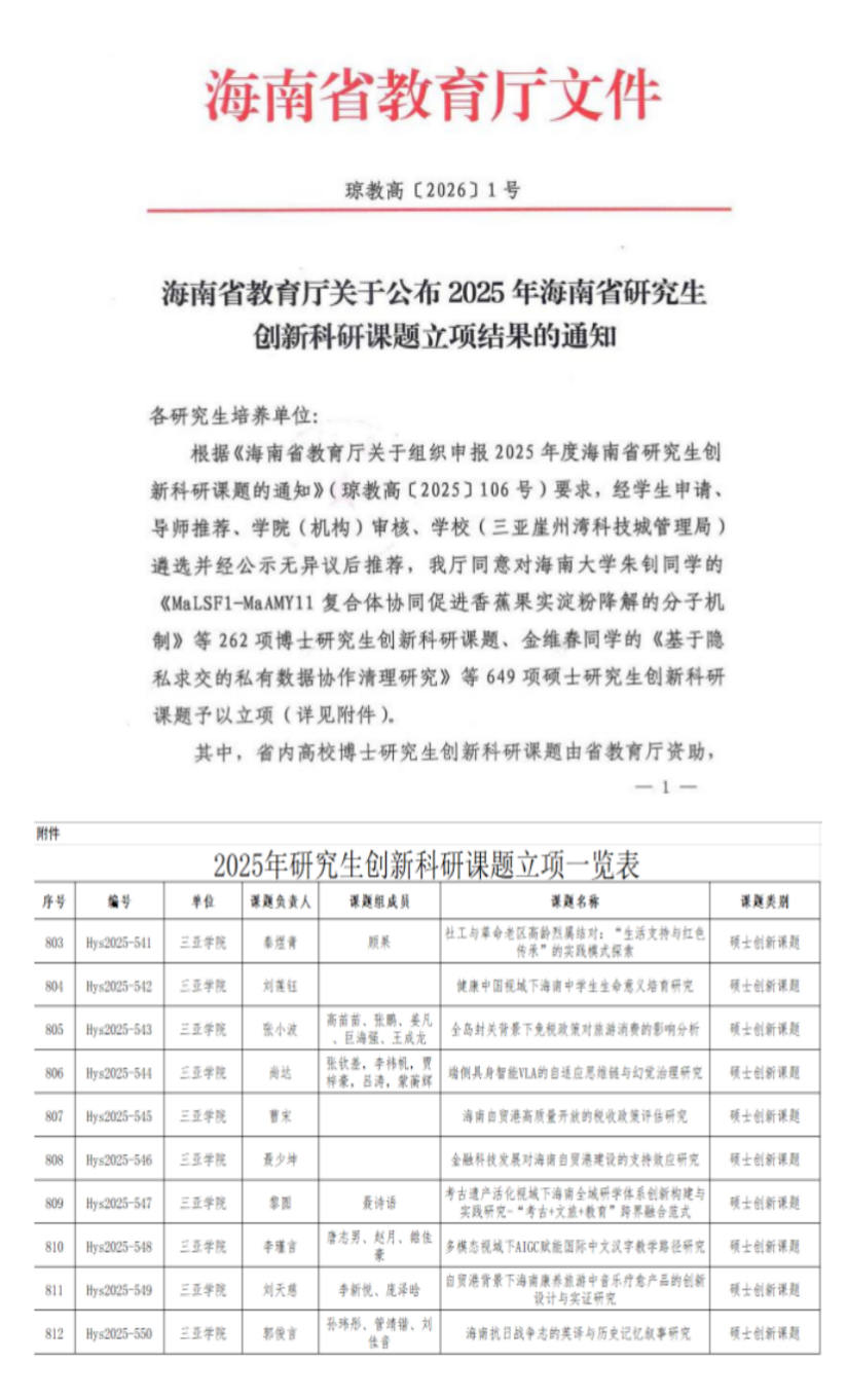
专硕人才培养花繁果硕


2025年,专硕人才培养花繁果硕、亮点纷呈。在读研究生累计立项海南省研究生创新科研课题19项,参与科研及企业实践项目50余项,发表学术论文50余篇,其中SCI、SSCI和CSSCI等高水平论文24篇;申报专利6项,含发明专利1项,外观专利1项,软件著作权4项;获得省级以上奖项56项,其中,全国性奖项18项;从高水平论文到发明专利,从学科竞赛到实践创新,我校研究生在“真刀真枪”的科研和实践创新中锤炼本领,以硬核成果诠释了应用型人才培养的扎实成效。

图片
图片

图片
图片

图片
图片

图片
图片

图片
图片


奋楫扬帆续征程,逐梦自贸谱华章



硕果盈枝,催人奋进。站在“十五五”开局的新起点上,三亚学院将坚定不移走内涵式发展道路,深化研究生教育教学改革,提升人才培养质量,以更加昂扬的姿态谱写研究生教育高质量发展的崭新华章!

转载自三亚学院公众号


END

美编 |俞永璐
一审一校|商晓宇
二审二校|白 
 三审三校|陈晓昕


W